Officina meccanica di precisione Nuova Gapa
Controllo di qualitą "CERTIFICO"
 
 
NUOVA G.A.P.A. è Sponsor ufficiale Astirugby stagione 2014/2015


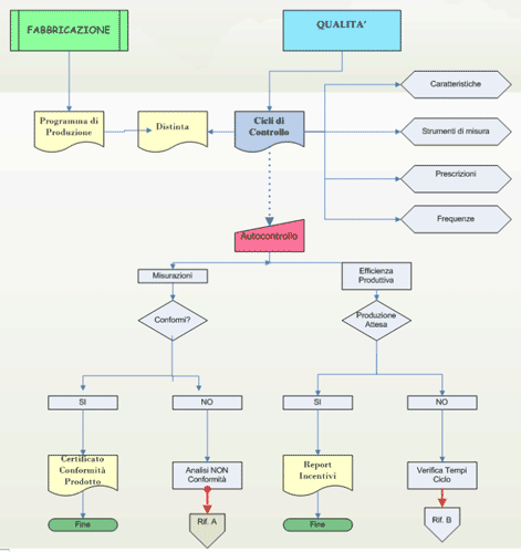
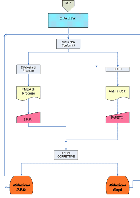
  Fasi di Certifico - Componenti di Certifico - Controllo di qualità
- CONTROLLO DI QUALITA'

 

Procedura destinata al Controllo delle Forniture

Procedura destinata ai Controlli di processo per variabili e attributi.



Procedura destinata alle ispezione di Qualità Uscente.

 

Web-Media
Officina Meccanica di precisione - Nuova Gapa SRL - Montà (CN) - Tel. 0173 976613 - Privacy